Devil02 pisze: ↑19 lis 2025, 22:28
Gdzieś tutaj na forum widziałem aby zacząć od zmiany zaworka N119 to prawda? Jego po wymianie trzeba jakoś regulować czy tylko się go wymienia?
Układ servotronic, to generalnie dwa elementy : zawór N119, sterownik centralnej elektryki, który nim steruje. Nie wiem, czy zawór jest pod kontrolą diagnostyczną (błędy, parametry).
Serwisowa instrukcja jego(N119) wymiany nie wspomina, o jakichkolwiek regulacjach. Mówi o konieczności demontażu przekładni kierowniczej, cytuję : "
Wymianę można wykonać wyłącznie po zdemontowaniu przekładni kierowniczej. ", co nie jest pocieszające.

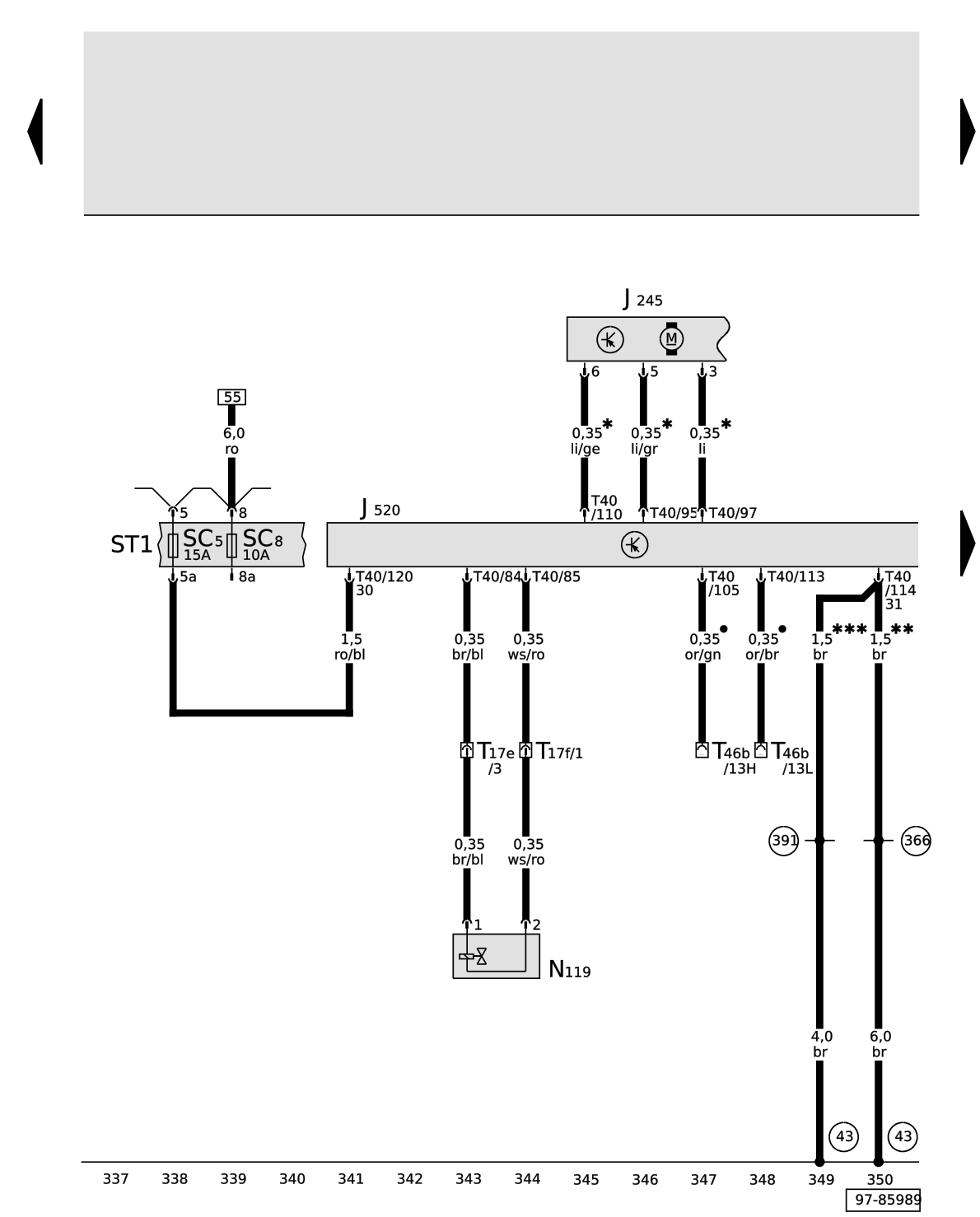
- Jednostka sterująca zasilaniem pokładowym 2, elektrozawór do Servotronic 97-85989.png (107.4 KiB) Przejrzano 1051 razy
Jednostka sterująca zasilaniem pokładowym 2, elektrozawór do Servotronic
J245 - Jednostka sterująca szyberdachem
J520 - Jednostka sterująca zasilaniem pokładowym
N119 - Zawór elektromagnetyczny do Servotronic
SC5 - Bezpiecznik 5 na uchwycie bezpiecznika
SC8 - Bezpiecznik 8 w uchwycie bezpiecznika
T17e - Złącze 17-pinowe czerwone, stacja sprzęgająca słupek A lewy
T17f - Złącze 17-pinowe, zielone, stacja sprzęgająca słupek A lewy
T40 - Złącze 40-pinowe, czarne, na jednostce sterującej zasilaniem pokładowym 2
T46b - Złącze 46-pinowe, wtyczka CAN odłączana z prawej strony
43 - Kolumna punktów masy A w prawym dolnym rogu
366 - Połączenie uziemiające 1 w głównej wiązce przewodów
391 - Złącze uziemiające 26 w głównej wiązce kablowej
• - Magistrala CAN (linia danych)
* - Pojazdy z szyberdachem
** - do października 2005 r.
*** - od listopada 2005
Devil02 pisze: ↑19 lis 2025, 22:28
PS: Co do działu posta: Ja dałem go do działu: "Na każdy temat" ale ktoś mi go przeniósł do Silników Wysokoprężnych
...nie skomentuję.